Home
Modulo de rele estado solido con arduino
- Detalles
- Escrito por: oscarrodfer
- Categoría: Arduino desde cero Bitwise Ar
- Visitas: 33
En esta ocasión realizamos el circuito del video con un rele de estado solido.
Podemos ver el circuito en funcionamiento en el siguiente video: https://youtube.com/shorts/uzkq3ZW5W3U
Display 7 segmentos 1 digito.
- Detalles
- Escrito por: oscarrodfer
- Categoría: Arduino desde cero con Kodemy
- Visitas: 38
En esta ocasion nos apoyamos en un video de kodemy para probar un display de 7 segmentos 1 digito.
Podemos ver en funcionamiento el circuito en el siguiente video https://youtube.com/shorts/E7z4Lqa8Jqg
Listado de materiales
Compra el kit de arduino para realizar el curso en: https://amzn.to/3M0qgec
1 - Display 7 segmentos 1 digito
1- Resistencia 220
Esquema electrico

Repositorios
Luces policia con arduino
- Detalles
- Escrito por: oscarrodfer
- Categoría: Proyectos
- Visitas: 30
En esta ocasion montamos unas luces estroboscopicas o de policia con una placa arduino y unos pocos componentes.
Puedes ver el circuito electronico funcionando en el siguiente video
Kit luces policia
- Detalles
- Escrito por: oscarrodfer
- Categoría: Proyectos
- Visitas: 30
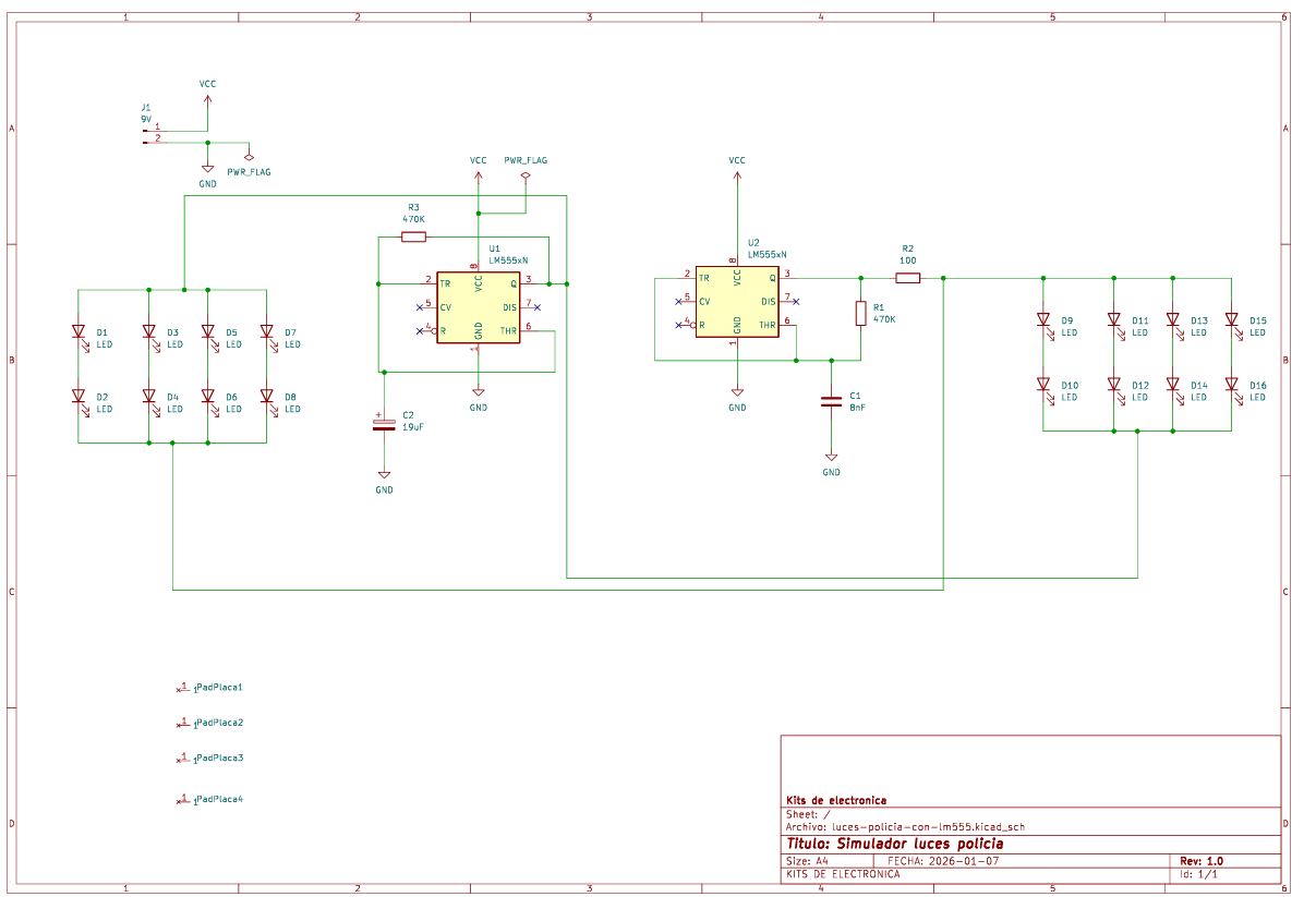
En esta ocasion partiendo de dos LM555 y unos pocos componentes electronicos creamos un sistema de luces de policia o luces estroboscopicas.
Puedes ver el funcionamiento del circuito en el siguiente video https://youtube.com/shorts/lS8W8o3qVTY?feature=share
Lista de materiales
2 - LM555
16 - Leds blancos
1 - Condensador 20uF
1 - Condensador 8nF
1 - Resistencia 100
2 - Resistencias 470k
Esquema electronico

Prototipo


Repositorios
Página 4 de 8