Home
Kits simulador respiracion humana con lm358
- Detalles
- Escrito por: oscarrodfer
- Categoría: Proyectos
- Visitas: 29
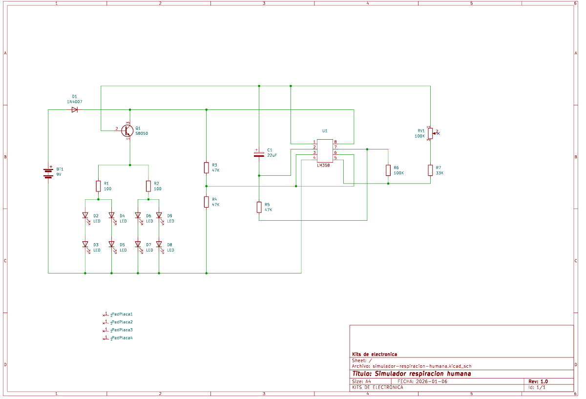
En esta ocasion utilizamos el integrado LM385 para simular una respiracion humana por medio de unos diodos leds.
Puedes ver el circuito funcionando en el siguiente video: https://youtube.com/shorts/uYbqf3FiVqE?feature=share
Listado de materiales
1 - LM358
8 - Leds rojos 5 mm
2 - resistencias 100 ohmios
3 - resistencia 47k
1 - resistencia 100k
1 - resistencia 33k
1 - transistor S8050
1 - diodo 1N4007
1 - condensador 22 uF
1 - potenciometro 100k
Esquema electronico

Prototipo


Repositorios
Punta logica con LM555
- Detalles
- Escrito por: oscarrodfer
- Categoría: Proyectos
- Visitas: 35
Este articulo fue encontrado en el canal de Kriss Electronics, es una punta para comprobar si una señal de un circuito digital se encuentra a nivel bajo o a nivel alto.
Hazle un donativo o invitale a un cafe: https://cafecito.app/krisselectronics
Lista de materiales
1 - Protoboard
1 - conectores screw de dos contactos
1 - led rojo
1 - led verde
2 - resistencias de 1k
cables y terminales
Esquema electrico



Prototipo
Se realiza el primer prototipo en protoboard, lo puedes ver funcionando en el siguiente video https://youtube.com/shorts/8tZ4aDh8OHc.
Repositorios
Medidor humedad y temperatura con sensor DHT11
- Detalles
- Escrito por: oscarrodfer
- Categoría: Arduino desde cero Bitwise Ar
- Visitas: 62
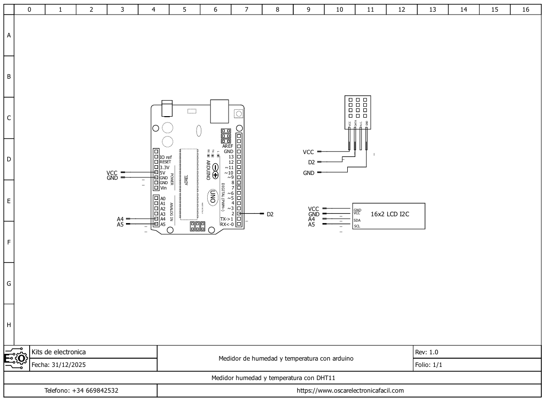
En esta ocasion utilizamos un sensor de humedad y temperatura modelo DHT11 para medir la temperatura y la humedad con arduino.
Listado de materiales
Esquema electrico

Repositorios
Medidor de temperatura con arduino
- Detalles
- Escrito por: oscarrodfer
- Categoría: Proyectos
- Visitas: 46
En esta ocasion vamos a utilizar una sonda NTC 3950, un LCD con I2C y una placa de arduino para medir la temperatura.
Puedes ver el funcionamiento en el siguiente video: https://youtube.com/shorts/gyhX6fi6Tu4?feature=share
Listado de materiales
Esquema electrico
Para poder medir la temperatura con una NTC 3950 necesitamos un condensador y una resistencia para conectarlo a arduino. Puedes comprar nuestro kit NTC-3950.
Kit NTC-3950



Repositorios
Página 5 de 8